十八款禁用看尿口入口,为超5000家客户提供服务
您当前的位置: 首页 > 行业案例

热搜关键词: 电气控制柜 智慧泵站远程控制系统 智慧泵站解决方案 污水处理厂解决方案

污水处理自控系统案例

十八款禁用看尿口入口 | 新乡小尚庄5万m3/d污水处理自控系统工程案例

新乡市小尚庄污水处理厂污水处理自控系统5万m3/d工程由十八款禁用看尿口入口承接。新乡市小尚庄污水处理厂厂址位于新乡市卫河以北、牧野路以东、河南师范大学东北...
十八款禁用看尿口入口 | 漯河市天山路雨水泵站自动化控制系统-排涝雨水泵站控制

十八款禁用看尿口入口 | 漯河市天山路雨水泵站自动化控制系统-排涝雨水泵站控制

十八款禁用看尿口入口为天山路泵站提升改造项目场内供智能化配电及自动化控制系统设备供货与安装,2021年7月13日该项目主体工程已完工。该重大项目选择十八款禁用看尿口入口...
清洁能源控制

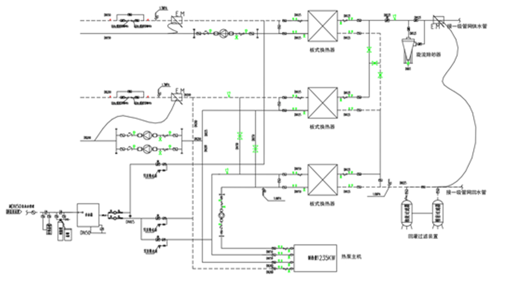
十八款禁用看尿口入口 | 鹿邑县众恒华府清洁能源供热控制系统项目案例

鹿邑县众恒华府清洁能源供热控制系统项目:供热面积18.78万㎡,供热系统主热源为螺杆式水源热泵机组+中深层地热;我公司提供换热站电控系统及群控系统,与“集团化云...
十八款禁用看尿口入口|许昌妇幼保健院暨市儿童医院手术室净化空调控制系统案例

十八款禁用看尿口入口 | 许昌妇幼保健院暨市儿童医院手术室净化空调控制系统案例

许昌妇幼保健院暨市儿童医院整体搬迁项目中,十八款禁用看尿口入口承接其配电系统及净化空调控制系统,包括中心实验室净化工程、消毒供应中心、计生与门诊手术中心净化工程、产房净化工...
许昌县某局刑事科学技术实验室净化项目案例

十八款禁用看尿口入口 | 许昌公安局刑事科学技术实验室净化恒温恒湿控制系统案例

许昌县公安局刑事科学技术实验室净化恒温恒湿控制系统项目,我公司提供DNA检测实验室,理化检验实验室,电子物证检验实验室及办公区域的空调、通风自控系等。
药厂恒温恒湿控制

十八款禁用看尿口入口 | 药厂净化车间恒温恒湿控制系统项目案例

河南医圣堂药业饮片车间及中心化验室,其使用功能为丙类车间,对恒温恒湿要求较高,此净化车间恒温恒湿控制系统由十八款禁用看尿口入口承接,将洁净空调系统、舒适性空调系统,通过自控...
餐厨垃圾处理控制系统

十八款禁用看尿口入口 | 泰州市餐厨废弃物处理厂餐厨垃圾处理控制系统项目案例

泰州市餐厨废弃物处理厂餐厨垃圾处理控制系统项目该项目采用厌氧消化工艺,将每日搜集的餐厨垃圾通过卸料格栅、粗、中碎分选、三相分离、油水分离、厌氧消化、沼气净化与利...
余热回收处理系统

十八款禁用看尿口入口|太原钢铁集团有限公司东山矿回转窑烟气余热回收处理系统

太原钢铁集团有限公司东山矿回转窑烟气余热回收处理系统有十八款禁用看尿口入口自控部承接自主设计、制作、指导安装和现场调试。烟气余热回收处理系统,通过集热器回收...
金刚石压机控制系统

十八款禁用看尿口入口 | 黄河旋风金刚石压机十八款禁用看尿口入口项目案例

黄河旋风的金刚石压机十八款禁用看尿口入口,成套电气系统由我公司成套设备自控部承接设计、制造和调试。该控制系统主机由一台工业控制计算机(以下简称工控机)和OMRON可编程...
十八款禁用看尿口入口丨豫龙同力水泥矿石长距离输送胶带输送机多传同步控制柜案例

十八款禁用看尿口入口丨豫龙同力水泥矿石长距离输送胶带输送机多传同步控制柜案例

驻马店市豫龙同力水泥有限公司矿石长距离输送胶带输送机多传同步控制柜由十八款禁用看尿口入口驱动控制部承接设计、制造和调试。十八款禁用看尿口入口专注生产40.5KV及以下智能高低压配电设备...
复合材料有限公司碱洗脱脂工艺生产线成套电气系统案例

十八款禁用看尿口入口丨复合材料有限公司碱洗脱脂工艺生产线改造成套电气系统案例

复合材料有限公司的精密复合钢带表面处理采用碱洗脱脂工艺,脱脂机生产线成套电气系统由十八款禁用看尿口入口公司驱动控制部承接设计、制造和调试。十八款禁用看尿口入口专注生产40.5KV及以下...
十八款禁用看尿口入口丨炉料有限公司 600T 的自动化回转窑生产线系统案例

十八款禁用看尿口入口丨炉料有限公司 600T 的自动化回转窑生产线系统案例

炉料有限公司是一家专门生产高活性白灰的中型企业,该公司为信阳钢厂提供了从原料生产加工一条龙服务体系。公司于2006年底投资并已建成拥有日产量为600T的自动化回...
最新资讯Latest News