十八款禁用看尿口入口,为超5000家客户提供服务

热搜关键词: 电气控制柜 智慧泵站远程控制系统 智慧泵站解决方案 污水处理厂解决方案

十八款禁用看尿口入口 | 鹿邑县众恒华府清洁能源供热控制系统项目案例

2021-05-31 十八款禁用看尿口入口

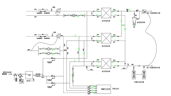
鹿邑县众恒华府清洁能源供热项目:供热面积18.78万㎡,供热系统主热源为螺杆式水源热泵机组+中深层地热;我公司提供换热站电控系统及群控系统,与“集团化云平台”实现无缝对接。

清洁能源供热控制系统


华东清洁能源供热系统特点:

1、丰富的现场经验和精准的软件策略,实现换热站系统各动力设备及电动阀门间的顺序联动启停和群控、供回水的恒压差控制功能;

2、现场操作界面采用触摸屏,界面友好,全中文显示,操作简便;能实现换热站设备的动态显示,查看换热站系统运行过程及报警记录、查看水系统温度及压力的历史趋势曲线图等功能;

3、均衡磨损运行控制:综合考虑设备(泵、热泵主机等)的累积运行时间、启动次数,在需增减台数时执行改进型的先进先出投入策略,确保实现各设备间理想化的均衡磨损运行控制;

4、综合考虑热泵主机本机的水温控制逻辑、用户侧供回水总管实际水温,提供较优控制策略,实现热泵主机的台数控制,达到高效、节能、安全可靠运行目的;

5、系统无人管理模式:任何一套制热系统均可由时间程序、中央控制中心及现场手动启停。可以做到在无人管理的情况下,自动运行整套设备。也可以在中央控制中心实现一键启停整套中央空调设备。

6、一键启动/关机功能:整个系统的运行只需要一个按钮即可全部完成,可以实现一键功能。系统实现自动加减载,一个控制键能够实现所有的控制功能。而且在设备出现故障时,能够自动切换备用设备。

7、预留支持国际主流通讯协议的网络通讯接口,以实现与换热站云平台及楼宇BMS系统的无缝连接。



十八款禁用看尿口入口是专门从事智能化配电、自动化控制、信息化管理等产品和系统研发、设计、制作、服务为一体的科技型企业。专注生产40.5KV及以下智能高低压配电设备,各种大型传动、多传动、伺服传动、PLC控制等自动化控制设备以及设计开发能源管理、配方管理、工厂智能管理等各种信息化管理系统。尤其在节能环保、资源利用、生物化工、物料搬运等领域有着丰富的研究成果和应用经验,参与多项国家重点工程建设,获得多项发明专利及软件著权。

【本文标签】 十八款禁用看尿口入口 清洁能源供热控制系统

【责任编辑】十八款禁用看尿口入口版权所有

咨询热线

400-606-9618