节能环保
十八款禁用看尿口入口 | 辽宁天湖啤酒有限公司废水处理自动控制系统案例

十八款禁用看尿口入口 | 辽宁天湖啤酒有限公司废水处理自动控制系统案例

辽宁天湖啤酒有限公司废水处理自动控制系统的设计、制造...
十八款禁用看尿口入口 | 信阳钢铁有限责任公司淮河水源供水泵房低压自控系统案例

十八款禁用看尿口入口 | 四川银鸽纸业脱盐水水处理自控仪表和DCS成套控制系统案例

四川银鸽竹浆纸业有限公司脱盐水水处理自控仪表和DCS...
十八款禁用看尿口入口 | 信阳钢铁有限责任公司淮河水源供水泵房低压自控系统案例

十八款禁用看尿口入口 | 信阳钢铁有限责任公司淮河水源供水泵房低压自控系统案例

安钢集团信阳钢铁有限责任公司淮河水源供水水泵房低压自...
十八款禁用看尿口入口 | 商丘裕东发电有限责任公司废水除氟项目工程案例

十八款禁用看尿口入口 | 商丘裕东发电有限责任公司废水除氟项目工程案例

商丘裕东发电有限责任公司废水除氟项目中的低压配电柜由...
十八款禁用看尿口入口 | 荣成市垃圾卫生填埋场低压电气自控系统工程案例

十八款禁用看尿口入口 | 荣成市垃圾卫生填埋场低压电气自控系统工程案例

荣成市固废综合处理与应用产业园有限公司PPP项目垃圾...
清洁能源控制

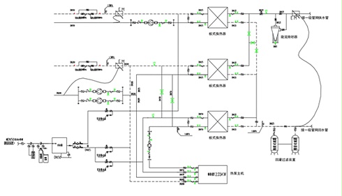
十八款禁用看尿口入口 | 鹿邑县众恒华府清洁能源供热控制系统项目案例

鹿邑县众恒华府清洁能源供热控制系统项目:供热面积18...
十八款禁用看尿口入口|许昌妇幼保健院暨市儿童医院手术室净化空调控制系统案例

十八款禁用看尿口入口 | 许昌妇幼保健院暨市儿童医院手术室净化空调控制系统案例

许昌妇幼保健院暨市儿童医院整体搬迁项目中,十八款禁用看尿口入口承...
许昌县某局刑事科学技术实验室净化项目案例

十八款禁用看尿口入口 | 许昌公安局刑事科学技术实验室净化恒温恒湿控制系统案例

许昌县公安局刑事科学技术实验室净化恒温恒湿控制系统项...
药厂恒温恒湿控制

十八款禁用看尿口入口 | 药厂净化车间恒温恒湿控制系统项目案例

河南医圣堂药业饮片车间及中心化验室,其使用功能为丙类...
餐厨垃圾处理控制系统

十八款禁用看尿口入口 | 泰州市餐厨废弃物处理厂餐厨垃圾处理控制系统项目案例

泰州市餐厨废弃物处理厂餐厨垃圾处理控制系统项目该项目...
5 / 6
首页上一页456下一页末页